导航
学校首页
纺服首页
学院简介
机构设置
专业介绍
学院新闻
师资队伍
师资概况
教师简介
硕士生导师
博士生导师
人才培养
研究生教育
研究生导师
培养信息
本科生教育
本科培养计划
本科专业介绍
本科实践教学
科学研究
科研工作
学科工作
2021中日复合...
纺织服装科普...
党建工作
组织机构
规章制度
党建信息
党建材料
学生工作
学工动态
我们的四年
2018届
2019届
2020届
2022年十佳大...
学生教育
学生管理
学风建设
学科竞赛
招生频道
招生导航
专业简介
培养方案
历年分数
师资力量
考研情况
奖助体系
行业动态
国际交流
宣传报道
创新创业(学...
优秀校友、优...
常见问题解答
校招生在线主...
专题教育
学习宣传贯彻...
党史学习教育
学习材料
学习动态
师德师风
师德师风
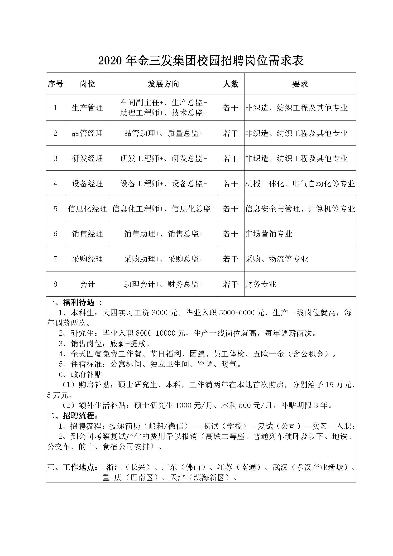
【2021届】9号 浙江金三发集团有限公司(10月16日)
发布者:孙宏义
发布时间:2020-10-13
浏览次数:
619
宣讲时间:10月16日16:30 宣讲地点:4教103
map