首页
学院概况
+
学院简介
机构设置
服务指南
招生信息
+
成人教育
自学考试
二学历教育
教育培训
学历教育
+
业余教育
函授教育
学籍管理
规章制度
自学考试
+
社会自考
自考助学
二学历
规章制度
教育培训
+
培训简介
培训项目
职业技能鉴定
校友风采
+
校友风采
下载中心
+
学历教育
自学考试
二学历
非学历培训
计算机等级考试
首页
学院概况
学院简介
机构设置
领导信箱
联系我们
招生信息
函授教育
自学考试
学历教育
通知公告
函授教育
学籍管理
规章制度
办事流程
自学考试
通知公告
主考专业
规章制度
自考指南
教育培训
培训动态
培训项目
校友风采
校友风采
下载中心
函授教育
学历教育教学教务表格
2020年第2学期学历教育自学材料
2021年第1学期学历教育自学资料
2021年第2学期学历继续教育自学...
2022年第1学期学历继续教育自学...
2022年第2学期学历继续教育学习...
2023年第1学期学历继续教育学习...
2023年第2学期(秋季学期)学历...
2024年第1学期(春季学期)学历...
2024年第2学期(秋季学期)学历...
自学考试
计算机等级考试
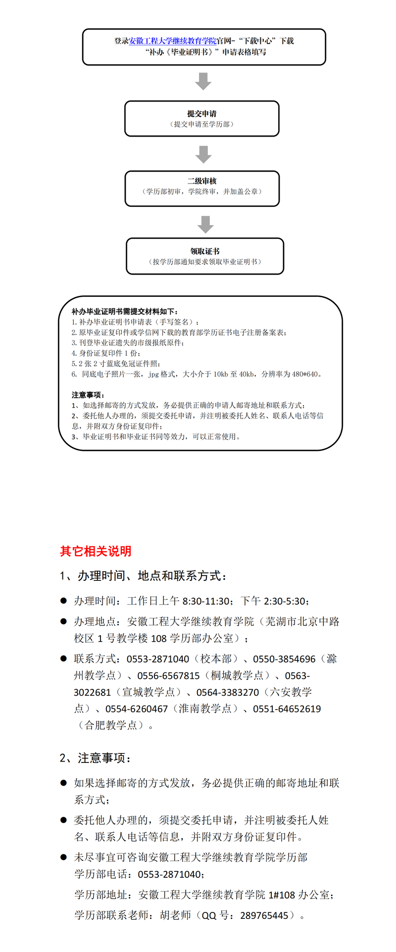
补办毕业证明书流程
发布时间:2024-10-15 浏览次数:
20
map