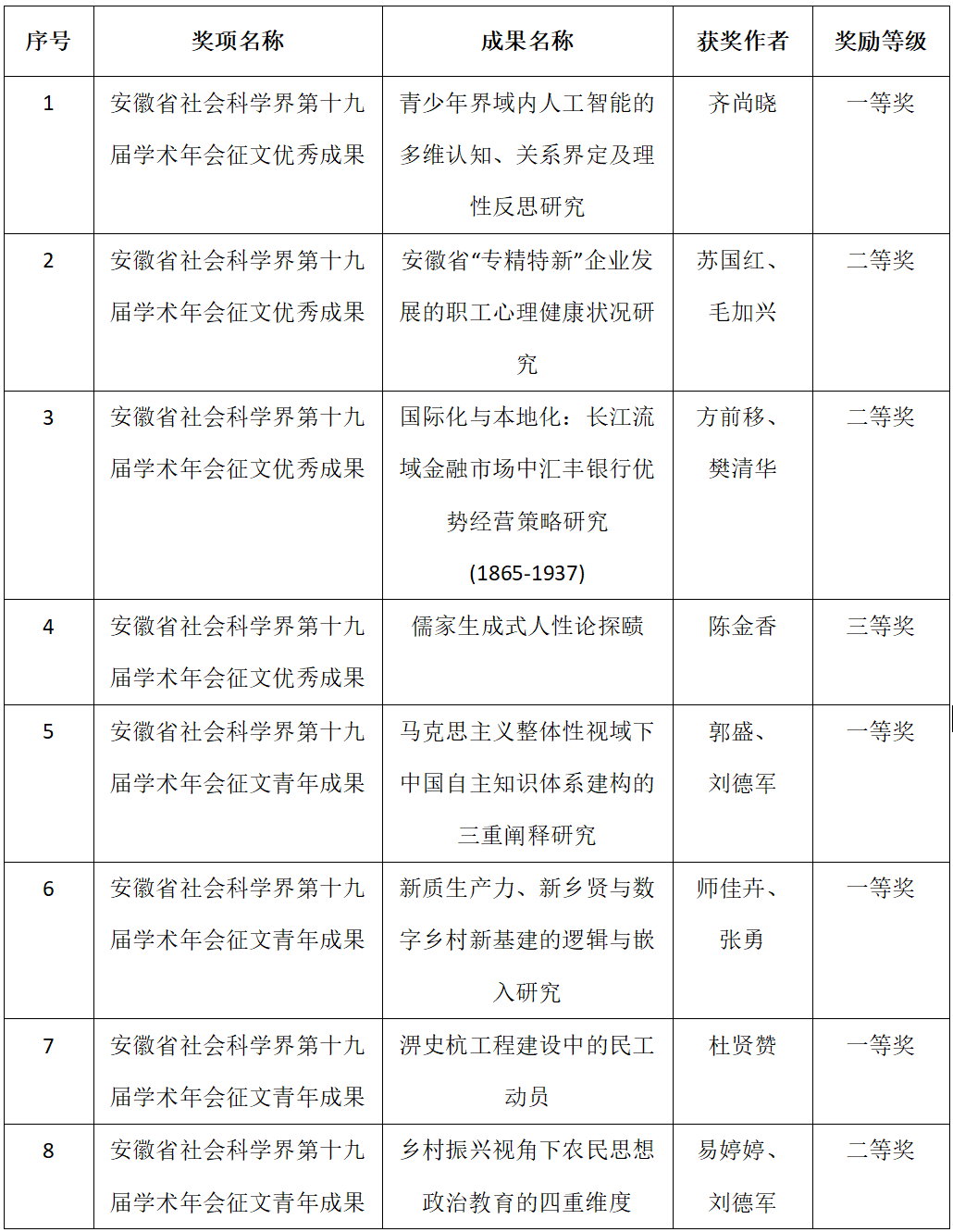
日前,安徽省社科联公布了省社会科学界第十九届(2024)学术年会获奖成果名单,150项优秀成果和50项青年成果获得表彰。学院师生积极参与今年的学术年会征文活动,取得优异成绩,共获得一、二、三等奖共计8项,其中,优秀成果一等奖1项、二等奖2项、三等奖1项;青年成果一等奖3项、二等奖1项。

近年来,在学校领导的高度重视和关怀下,马克思主义学院持续加强马克思主义理论学科内涵建设,积极鼓励教师参与省社科联的各项雷竞技rebent ,为学院教师开展科研工作、提升科研水平创造有利条件,推动科研工作取得新进展。下一步,学院将充分调动师生积极性、主动性和创造性,提升学院的综合实力和整体水平,助力学院高质量发展。
(文/图:高琴;审核:李海涛)
