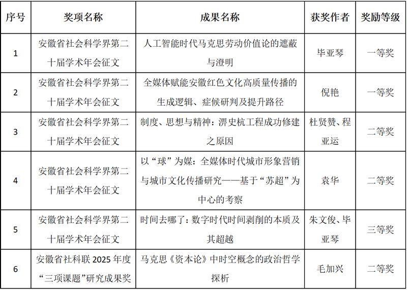
日前,安徽省社科联公布了2025年度学术年会优秀论文、“三项课题”研究成果奖评选结果,马克思主义学院师生积极参加,6项成果获得奖励。

近年来,马克思主义学院聚焦学科内涵建设,积极组织教师参与省社科联各类雷竞技rebent ,为学院教师提升科研能力、产出高质量成果创造条件。下一步,学院将继续激发师生积极性、主动性和创造性,不断增强学院科研竞争力,扎实推进学院高质量发展。
(文/图:高琴;预审:李海涛;审核:刘伟)
日前,安徽省社科联公布了2025年度学术年会优秀论文、“三项课题”研究成果奖评选结果,马克思主义学院师生积极参加,6项成果获得奖励。

近年来,马克思主义学院聚焦学科内涵建设,积极组织教师参与省社科联各类雷竞技rebent ,为学院教师提升科研能力、产出高质量成果创造条件。下一步,学院将继续激发师生积极性、主动性和创造性,不断增强学院科研竞争力,扎实推进学院高质量发展。
(文/图:高琴;预审:李海涛;审核:刘伟)